USB Radio Interface

Back to Projects FrontPhoto 1. RearPhoto 2. PCBPhoto 3. FullyPhoto 4. Later VersionPhoto 5.
11

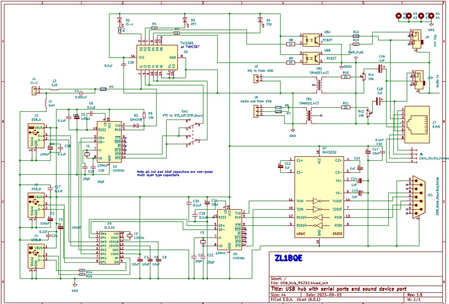
Schematic diagram of the Interface. Click to enlarge on the image above or here

List of Parts

List of Parts
Back to Top

USB RADIO INTERFACE  PROJECT

by Keith Dix ZL1BQE

This USB radio interface kit was made and designed by Keith ZL1BQE as a club project for the Papakura Radio Club ZL1VK Branch 65. This project is run by David ZL1DK

Email.

Details and interest to build this kit can be addressed directly to David ZL1DK using the following email link.
ZL1DK

Just click on his callsign above to email David.

Please make sure you read my Disclaimer and that you fully understand it.

This USB Radio Interface unit designed by Keith ZL1BQE. It is powered up using the USB B socket on the front panel and is used for CAT control of the transceiver equipped with a USB audio system device so the TX and RX audio signals are accessible to the interface through the USB cable. RF isolation with AF transformers, Opto isolators to the PTT/FSK TX and RX with audio controls on the front panel.
It also has on the rear, a CI-V interface for the Icom radios RS232 interface for the older radios. The kit comes complete with the case. The front and rear panels are actually circuit boards screen printed to give that professional finish appearence.

Assembly hints and tips

Before you start assembling this kit... First READ THE INSTRUCTIONS/TIPS below, they are there to help you.

For soldering tips, see Solder Basics

I recommend to use solder with 60/40 and 2% flux and to use a thin solder like 0.71mm when constructing this kit.

Unpacking the Kit.

When you receive your kit, I recommend to open the kit and put into a click clack box or similar. This is so when you open the kit all the parts will be in the box and will NOT get lost later.

Sorting Components

First, prepare all the SMD IC's, then resistors and capacitors as per the quantities in the parts list, and sort them into there values.
I recommend that you use a ohm meter and measure each resistor just to make sure you have the correct value ready to install.
Only remove from the box the components you are going to install.

I recommend FIRST... to install the three SMD IC's (surface mount components) which are the U2, U3 and U5 IC's as these can be a challenge for some.

Important Note:
With some kits, U2 & U5 supplied may have a different version IC, ending with either a C or G.
Check now to see which version you have. If you have the CH340C IC's in you kit then ignore the next step as you DO NOT need to do this. If you have the CH340G IC's then you will need to add 12Mhz crystals in Y1 & Y3 and C19 - C22 capacitors. This is ONLY for the CH340G version IC's. The difference between them is that the C version IC has the crystal built in and is why you don't need to add these components.
Failure to check this will result in the interface not seeing any comms ports when you later come to test or use the interface.

Identifing pin 1 of the IC

In photo 3 you will see the PCB layout, with the SMD ic's U2,U3 and U5 pin 1 is the top left for all 3 of the IC's.
On the SMD component, to identify pin 1 is shown as a dot on the IC. For U1 and U7 pin 1 is shown as a rectangle pad and the rest of the pads are rounded. You will also see a notch at the top and pin 1 is also the top left of the notch.
On the component, to identify pin 1 is shown as a dot on the IC and you will also see a notch. By aligning the notches together, pin 1 will always be the top left of the notch. The same would be if you are installing a IC socket, the socket will also have an identifing mark (notch) so to make sure the notch on the IC socket aligns up to the notch on the PCB. With U6 most of the kits will have 2x optocouplers, see photo 4 to see the correct way to install these. To identify pin 1 on the component is also by a dot and or by a angled edge on one end. You will see that both are facing and the angle side is on the left hand side facing towards the edge of the PCB.

Main Construction:

Installing the SMD IC's

Installing these SMD IC's first, this allows you more or easy access as no other components are in the way when soldering these IC's.

Using a thin solder makes it a lot easier when you are soldering SMD components so when you are applying solder, to make sure you do not put too much solder on and if you do, you could end up with a blob of solder shorting out the pins or tracks on the SMD IC's.
If this does happen don't worry too much as it can be removed using some solder wick. Place the wick over or on the IC and heat up the wick. This will remove any excess solder by transfering the excess solder to the wick and removing the unwanted solder, leaving no shorts between the pins etc, depending on your soldering skills, it can take a few attemps to get it right.

Installing the Resistor's

Install the resistors and make sure of the correct values. It is good practice to measure the resistor first, just to make sure you have the correct resistor value you are about to install.

Installing U1 and U7 IC's and Optocouplers U6

Next install the two through hole IC's and the 2x optocouplers in U6 See photo 4 to show the correct way to install.

Installing the Capacitor's

Next install the capacitors. Be aware of any polarity type capacitors and work your way from the middle to the outer of the PCB.

Installing the Rest of the Component's

Install the rest of the smaller components 12Mhz crystal, diodes and L1, L2. Install SW1 and the header pins, working your way to the bigger components last 2x transformers and the 2x 10K controls leaving all the sockets until the very last. As I have mentioned, leaving these until last will give you room to work to fit small components first.

You can use the photo of the completed version for reference only and due to some modifications made by Keith, your kit may vary slightly from mine.

SW 1 Internal switch

Depending on which way round this switch is installed, will result in some units having the switch in the on or off state to work the PTT LED. This does not matter as it is switchable.
Tip: If you needed to change states, you could drill a small hole in the top of the case to allow a tooth pick to change states without removing the top cover. Be very careful if you do this and you do it at your own risk.

Photo 1

Shows the front of the interface.

Photo 2

Shows the rear of the interface.
The PS2 socket has been replace with an RJ45 socket on the later version.

Photo 3

This is the older version PCB of the kit's interface.

Photo 4

Shows the interface kit fully assembled. You can also see in the photo, I have lined the inside case with tin foil. I also used a plastic lining to stop it shorting out. NOTE: This was an experiment only, trying to prevent RFI, when using the interface on HF. It was not proved that you needed to do this but if you were to experience any RFI on HF, make sure your leads connected to the interface are screened first. This is more likely to be the issue when experiencing RFI.

Photo 5

Shows the new updated version of the interface kit. Also fully assembled. It now uses a RJ45 instead of the mini din (PS2) and some componets have changed. Also when I took this photo L2 and C29 are not yet installed. Other componets Y1 and Y3 and C19-C22 are NOT required if you have the CH340C version of SM IC's in your kit.

Photo 6 is the circuit diagram of the interface, designed by Keith ZL1BQE.

You can click on the circuit diagram or link to enlarge.

Cables / Connections

The PS2 socket and RS232 are standard pinouts.
Standard pinouts can be found here in the Yaesu SCU-17 user manual.
See page 3 of this manual.
SCU-17 Instruction Manual

If you have the RJ45 version pinouts are below.

RJ45 Pin Connections
Pin 1 Connected to J8 Pin 1
Pin 2 Connected to J8 Pin 2
Pin 3 PTT/FSK In
Pin 4 Ground
Pin 5 Audio In
Pin 6 Audio Out
Pin 7 Connected to J8 Pin 3
Pin 8 Connected to J8 Pin 4

J8 is an internal connector and can be used or modified to your requirements allowing other connections to be made via the RJ45 lead from inside the unit.