Digital Display Arduino Nano

Back to Projects Back to Arduino Projects 2 Back to Top

DIGITAL DISPLAY  USING the ARDUINO NANO


Please make sure you read my Disclaimer and that you fully understand it.

This project is in progress and will be updated once I start.

Please note, this page is currently Under Construction and some links may or may not work yet so please come back later to check it out for updates.

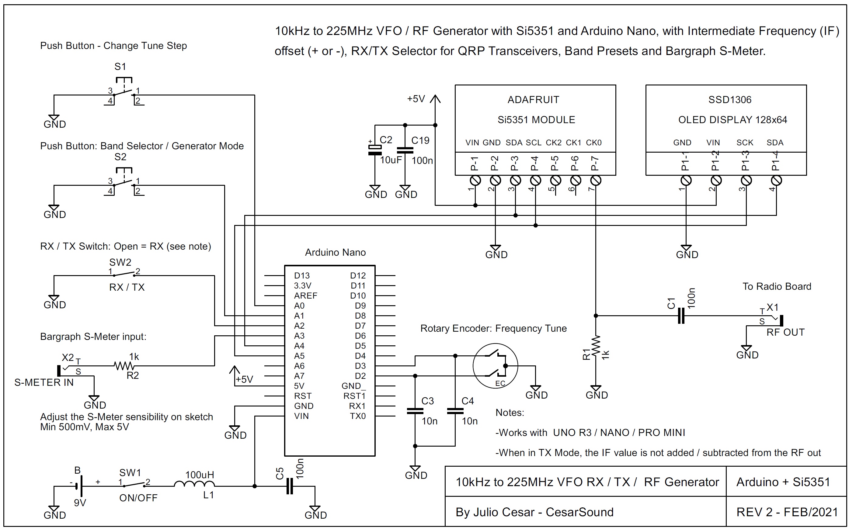
Photo 1. is the circuit for this project. all info can be found on the link below

Digital Arduino Display using Arduino Nano Link

All about Arduino Nano Arduino Nano Link